深化司法公开 促进司法公正
官方微博
官方微信
院长信箱
首 页
法院概况
新闻窗口
审务公开
审判公开
文书公开
执行公开
数据公开
诉讼服务中心
司改专栏
法院文化
普法天地
最新消息1:
海口两级法院集中开展执行行动 打响“夏
细数法院改革发展清晰脚印
肖杰:以习近平新时代中国特色社会主义
海南省海口市中级人民法院关于敦促被执
张军:强化法律监督 维护法律权威
今天是
法院简介
|
发展历程
|
领导班子
|
内设机构
|
受理案件范围
|
法庭指引
|
辖区法院
|
举报投诉
|
联系我们
|
媒体扫描
|
法院动态
|
走进基层
|
聚焦“双创”
|
“两学一做”
|
人员信息
|
人事任免
|
规范性文件
|
工作报告
|
立案指引
|
立案信息
|
公告公示
|
庭审直播
|
案件查询
|
旁听事项
|
司法委托中介
|
审判文件
|
减刑假释信息
|
审判指导案例
|
电子卷宗
|
案件唯一码APP
|
裁判文书
|
2017年5月前裁判文书公布
|
裁判文书反向公开
|
文书制度
|
判决参考案例
|
裁判文书捡索
|
执行指南
|
执行动态
|
执行公告
|
拍卖公告
|
执行案件查询
|
执行曝光台
|
被执行人信息查询
|
失信被执行人信息查询
|
终本案件信息
|
执行案款公示
|
财产举报
|
执行法规
|
司法业务数据
|
财务数据
|
当事人服务
|
公众服务
|
诉讼指南
|
司法救助
|
司法改革
|
立案登记制
|
法官员额制
|
案外干预记录
|
律师权益保护
|
法院年报
|
海口审判
|
法官风采
|
调研园地
|
荣誉展厅
|
典型案例
|
司法文件
|
司法解释
|
官方网站
|
官方微博
|
微信公众平台
|
庭审直播网
|
诉讼服务平台
|
院长信箱
|
您现在的位置:
首页
>
审务公开
>
规范性文件
>
规范性文件
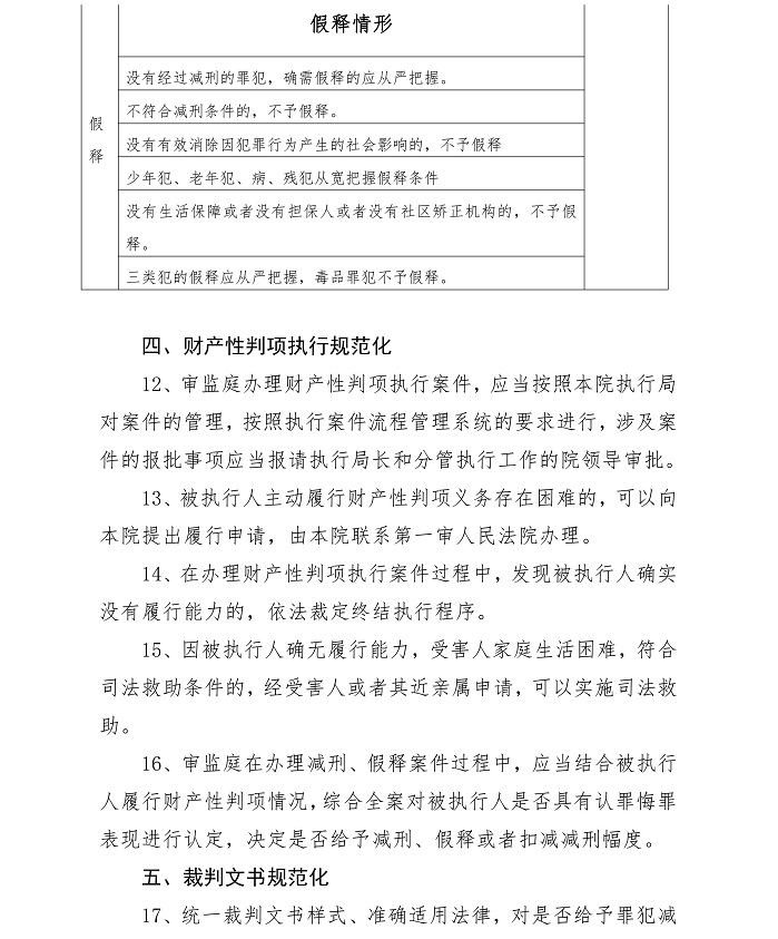
《关于办理减刑、假释案件规范化的实施意见(试行)》
【来源:海口中院】
发布时间:2018-04-03
【字体:
大
小
】
2018年04月03日
【
打印
】【
关闭
】
上一篇:
《海口市中级人民法院关于对终结本次执行程序案件实行回访的规定(试行)》
下一篇:
《关于审监庭办理刑事案件财产性判项执行案件的实施意见(试行)》